01 工業互聯網三大體系
工業互聯網主要包括網絡、平臺、安全三大體系。
網絡體系:
將連接對象延伸到機器設備、工業產品和工業服務,實現產業主題與產業鏈各環節選要素的泛在互聯。
平臺體系:
主要是工業 PaaS 平臺和平臺上工業 APP 的孵化,是工業互聯網的核心,平臺體系包括接入層、基礎層、平臺層、應用層。
安全體系:
加強工業互聯網安全技術手段建設,形成覆蓋產業全生命周期的安全保障體系。
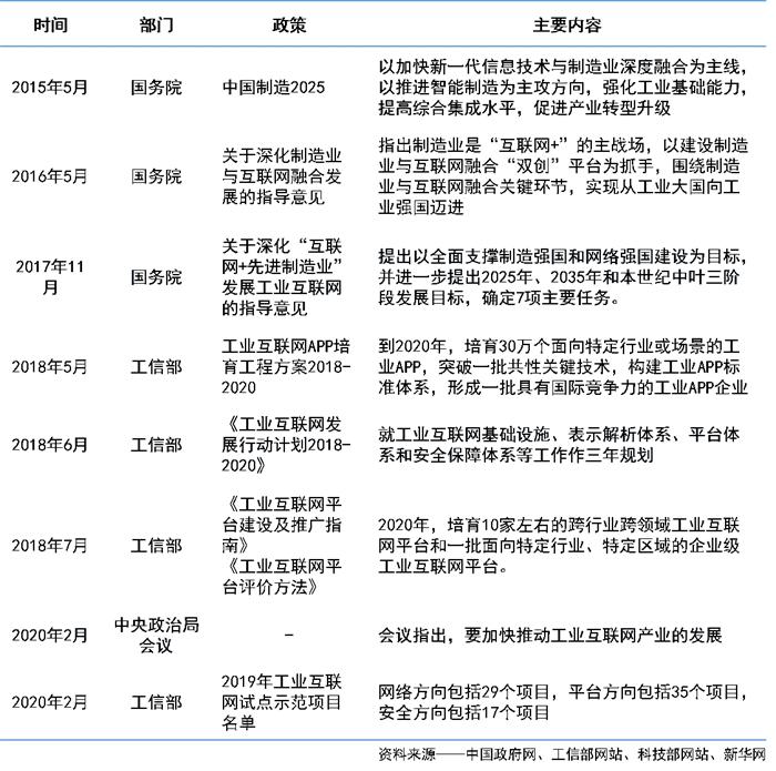
02 工業互聯網發展政策

03 工業互聯網發展路徑

單點應用創造市場需求:
在工業互聯網應用初期,需要借助特定領域的應用創造需求,快速打開市場。如工信部倡導,提升高能耗、通用、智能化等設備上云效率和可靠性,降低能耗和維修成本。
垂直突破構建解決方案:
在單點應用數據的原始積累進程中,沉淀了特定行業或特定區域一定數量的企業,將進一步將數據模型化,打造行業工業 APP 與解決方案。
網絡跨界形成生態發展:
將垂直方案進行有機互聯并形成全鏈條服務能力,依托優勢進行快速復制及迭代,逐漸形成產業生態,成為真正的工業基礎設施,實現全面互聯。包括數據采集端(智能機器人、智能裝備、智能終端等)、數據連接與傳輸(生產互聯、設備互聯、外部互聯等)、數據計算與處理(云計算、云存儲、大數據等)。
04 工業互聯網的行業模式梳理
由于工業互聯網涉及行業廣泛,入局公司背景多樣,同時其服務模式側重也各有不同。

